企业首页
Home
十大增值服务
新闻资讯
服务项目
客户见证
技术转移中心
关于我们
公司新闻
行业新闻
高新认定
政府补贴
上市顾问
知识产权
创业资助
中小微企业备案
加计扣除
企业信息化建设
技术转移中心
集团简介
发展历程
诚聘英才
联系我们
高新认定
政府补贴
上市顾问
知识产权
创业资助
中小微企业备案
加计扣除
企业信息化建设
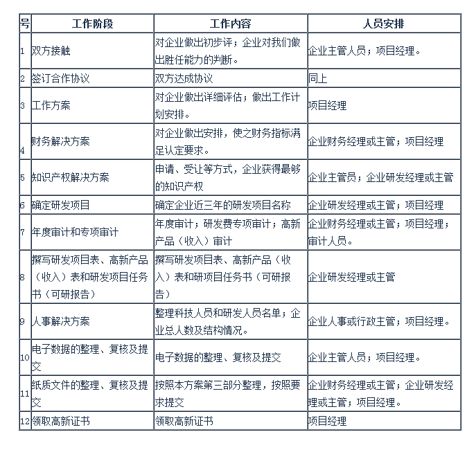
高新认定代理服务流程
2018-04-27 15:35
|
发布者:
|
查看:
|
分享到:
微信
QQ好友
新浪微博
QQ空间
腾讯微博
人人网
<
>
QQ在线咨询
售前咨询热线
15999523377
售后服务热线
075532957711
返回顶部